• 首页
  • » 会议资讯 » 行政会务管理方案:年会、例会、会务接待策、会场服务、会议主持

行政会务管理方案:年会、例会、会务接待策、会场服务、会议主持

发布时间:2021年12月9日 作者:友好会议浏览量: 2,290

01 公司年会策划方案

02 公司例会策划方案

03 会务接待策划方案

04 会场服务策划方案

05 会议主持策划方案

公司年会策划方案

××公司20xx年年会策划方案

一、年会目标

1.通过年会总结公司20xx年工作上的优点和不足,展望20xx年的宏图与计划。

2.通过年会对绩效优秀的员工与部门进行奖励,增强员工的工作积极性和团队合作精神。

3.公司领导和员工通过年会进行深入的沟通和交流,相互促进,增加彼此间的沟通与信任。

二、年会主题

××公司20xx年总结大会暨20xx年迎春晚会。

三、年会口号

责任、激情、创新、团结——共创××公司的卓越未来。

四、年会时间

20xx年12月28日9:00am~12月29日9:30 pm。

五、年会内容

行政会务管理方案:年会、例会、会务接待策、会场服务、会议主持

年会内容包括全体员工游览休闲(12月28日9:00am~12月29日2:00 pm)、××公司20xx年总结大会(12月29日2:00 pm~12月29日5:00 pm)、20xx年迎春晚会(12月29日6:00 pm~12月29日9:30 pm )。

六、参会人员

长期合作伙伴30人、公司全体员工288人,拟定参加年会的人数总计318人。

七、年会筹备

(一)年会筹备项目组

为确保20xx年年会顺利举行,公司成立专门的年会筹备项目组,并下设年会节目组、物资后勤组、技术支持组、礼仪接待组、场务组、主持组等,其中由项目组组长安排各小组的工作及协调各小组的之间工作。年会筹备项目组成员及职责如下表所示。

(二)年会筹备组工作推进流程

1.全体员工游览休闲组工作流程

员工游览休闲组工作人员通过书面或口头询问的形式,调查员工的游览需求,制定符合大多数人建议的游览路线,制定游览期间的文娱活动,如分团队组织爬山比赛、K歌大赛等,并根据时间节点安排好全体员工的会餐事宜。

2.年度绩效评优和晚会节目评优组工作流程

年度绩效评优和晚会节目评优组成员撰写绩效评优及晚会节目评优标准,各部门根据各项评优标准推荐部门优秀员工,然后由人事部、财务部通过员工档案(员工服务年限、员工奖惩、员工业绩、成本控制意识等),针对绩效评优推荐表进行复核。

复核结果上报总经理批示后,评优小组成员需对绩效获奖人员撰写获奖评语,并将评优所需物资清单交予物资采购组。年度绩效评优组工作时间进程由年会筹备项目组组长根据实际情况制定。

3.年会节目组工作流程

由年会节目组成员撰写年会节目整体方案(年会开展方式、年会议程、经费预算、人员分工、节目征集通知等)并提交总经理审批。

年会节目整体方案通过后,由总经理办公室下发节目征集通知。年会节目组成员收集各部门的节目单,汇总后组织部门经理、相关人员、总经理进行节目筛选、彩排等。年会节目组根据节目特色确定节目时间表及节目出场顺序,并将其交予主持人和物资采购组。

年会节目组的工作时间进程由年会筹备项目组组长根据实际情况制定。

4.后勤保障组工作流程

后勤保障组根据年会需要撰写方案,方案内容包括位次设置、餐饮菜单设计、礼仪指引、安保和清洁工作等,方案经总经理审批后,须将后勤所需采购清单交予物资采购组。

5.物资采购组工作流程

根据绩效评优组、节目组、后勤保障组的预算及物资要求,物资后勤组应制定整体的年会预算及物资清单,并根据物资需求状况分类选取供应商,并向总经理提交供应商比较报告,经总经理审批后采购。截至20xx年12月24日各项物资应全部到位,并及时通知各小组对物资进行查验。25日至26日根据年会需要逐步运送物资到相关地点,确保年会物资的正常到位及使用。

八、年会实施中的注意事项

1.将年会实施中各个流程的相关时间、地点、负责人、具体计划等以书面的形式下发到公司各部门,确保全体员工得知年会各阶段的具体时间、地点和流程等。

2.年会期间的主持人讲话、领导致辞、获奖员工发言等应有适当的时间限制,并确保各主持稿无常识性错误。

3.年会开始前至少要进行两次彩排,并及时有效地调整疏忽的问题。

4.年会主持人要脱稿主持,主持期间注意提高会场气氛和应变能力。

九、年会后续工作

技术支持组成员将年会视频及相片等发送至人事部,人事部于三个工作日内将其上传至公司网站、论坛、OA等系统中。

年会筹备项目组组长于年会完成后的五个工作日内,完成年会评估报告的撰写,并提交总经理查阅。

公司例会策划方案

××公司例会策划方案

一、会议类型

××公司例会分为定期会议和不定期会议两种,其召开时间、参会人员、会议主持人如下表所示。


二、职责分工

(一)总经理职责

总经理主持会议的召开,确定会议类型,签发会议纪要。

(二)其他参会人员职责

其他参会人员在参会前准备好所需的各种资料、文件并准时参加会议,向部门员工传达会议决议并执行。

(三)行政部职责

1.会议议题相关资料的整理与准备。

2.会议议程安排,会议通知的发放,会场布置,各项设备的调试。

3.会议记录与纪要的整理。

4.会议决议草案的起草。

5.会议文件的保管。

6.对会议决议实施情况进行调查,及时向总经理报告。

三、会议规范

1.会议的召开应在一天前发出通知,定期的例会,如遇节假日,应顺延至上班第一天。

2.定期例会,除有重大事情外,均需按照规定的时间进行。

3.会议记录在会议结束后的一天内呈报行政部经理审核,并提交总经理签发。

四、会议内容

1.总经理传达主管上级公司有关文件、总经理办公室精神。

2.各部门经理汇报前一阶段工作情况,提出需要总经理或其他部门协调解决的问题,并讲述下一阶段的工作计划。

3.总经理对各部门的工作进行讲评,提出下一阶段的工作重点,并进行布置和安排。

4.探讨其他需要解决的问题。

五、会议召开

(一)会议准备

会议准备的大部分工作由公司行政部承担,其主要内容在行政部职责中具体阐述。

(二)会议召开管理细则

1.参会人员必须提前五分钟到达会场并落座。

2.各部门经理按顺序限时汇报本部门情况,汇报内容为前一阶段部门工作情况、存在问题、改善建议、下一步工作计划等,汇报完毕后由总经理进行指示。

3.与会期间,所有人员需专心聆听他人的发言,参会人员须将通讯工具调至震动状态,会议中途不得擅自退场。

(三)会议服务

行政部人员应确保会场服务到位,会场服务包括资料的分发、座位指引、现场秩序的维护、突发状况的处理等。

(四)会议管理

1.会议纪要的形成与签发

会议纪要是公司的重要文件,备忘已经研究决定的事项,并发送至参加会议的全体人员,以便对照核查会议落实情况。

会议纪要发布前应填写《会议纪要发布审批单》,审批单内容包括会议纪要编号、发布范围、签批人审批意见等。

会议纪要应有发文号,发布时应填写《文件签收记录表》,并由接收人签收。

会议纪要应分类存档,并按照重要程度确定保存期限。

2.会议工作的总结与评估

对会议工作进行总结与评估,有助于会议工作的改进和完善,有利于提高会议管理的效率。会议评估工作一般每季度进行一次,会议评估主要从会议准备工作是否充分,会议决议是否得到贯彻落实等方面进行评估,具体如下表所示。

行政会务管理方案:年会、例会、会务接待策、会场服务、会议主持

会务接待策划方案

××公司会务接待策划方案

一、目的

会务接待是公司行政事务和公关活动的重要组成部分,为使公司的会务接待工作规范有序,塑造统一的对外形象、合理控制接待费用,特制定本方案。

二、职责分工

公司的会务接待由行政部负责实施,各相关部门配合,遇到重大接待工作和活动,可由总经理或行政总监协调若干部门共同做好此接待工作,有关部门要积极配合。行政部应以此方案为模板,结合公司的接待制度,制定每一项具体的接待计划并组织实施。

三、接待准备工作

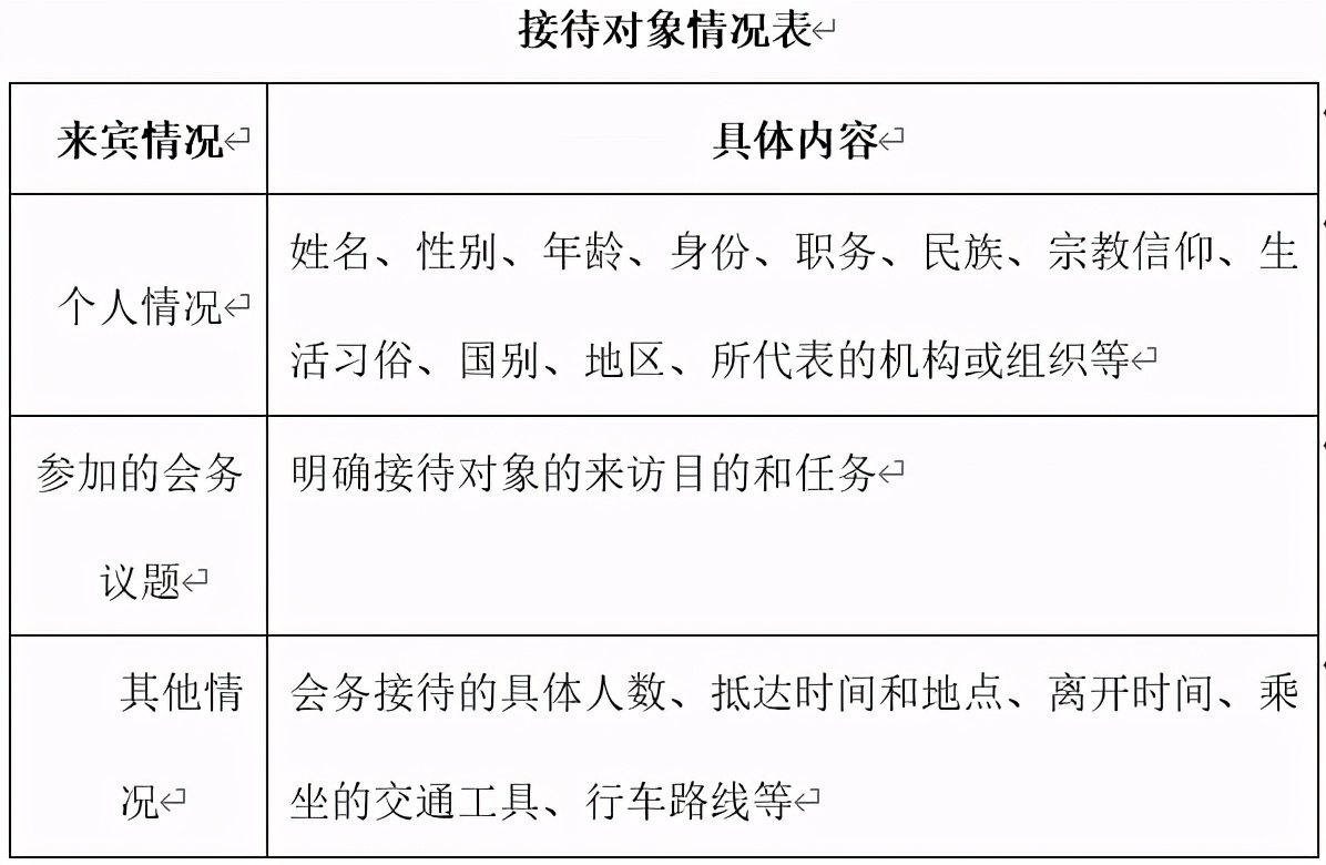
(一)了解接待对象的情况

负责接待的人员需要事前了解接待对象的以下情况,如下表所示

行政会务管理方案:年会、例会、会务接待策、会场服务、会议主持

(二)制定会务接待计划

一个完善的会务接待计划应包括接待方针、规格、日程安排、费用预算等内容,负责接待的人员应做好计划,根据接待规模的大小报相应领导审批后实施。

1.接待方针

接待方针是接待工作的指导思想和总体要求,接待人员可根据接待对象的身份不同、会务议题的不同等具体情况来确定接待方针。如接待记者应注意公司宣传的口径一致,接待外宾应强调国际礼仪规范等。

2.接待规格

接待规格是指接待工作的具体标准,其基本内容包括接待规模的大小、主要陪同人员身份的高低等,一般包括高格接待、对等接待和低格接待三种形式,具体如下表所示。

行政会务管理方案:年会、例会、会务接待策、会场服务、会议主持

3.活动日程

根据会务议题、接待对象的目的等确定参会人员在来访期间的各项工作和活动时间安排,接待人员要周密部署,安排好下列四项内容。

(1)接待的日期和具体时间。

(2)具体的接待活动内容及每一项活动的具体时间安排,如确定主持人、介绍重要客人、组织领导或重要客人致辞、安排合影、重要客人留言题字等。

(3)确定各项接待活动的场地,如接待室、休息室、住宿地点、会议场所、宴会地点等,还要备好各场地必需的音响、照明设备、录像机等。

(4)接待人员的各项工作安排。一般参会人员的接送、陪同、剪彩、留影、题字等活动都要预先安排专人负责。

4.费用预算

会务接待人员应以接待计划为基础,提前做好接待费用预算,一般费用预算包括招待费、食宿费、交通费、材料费、纪念品费用等,接待负责人做好预算后提交领导审批通过后向财务部申领接待费用。

5、其他事项的计划安排

在接待计划中,还应体现出生活安排、迎送安排、安全保卫、宣传报道等项目,接待人员应仔细斟酌来宾的情况,做出合理的计划安排。

四、接待的具体实施

(一)接待计划的制定

接待人员提前做好接待计划,提出接待意见,如接待协助部门、人员、规格、方式、日程安排、费用预算等,并报请上级审批。

(二)迎接安排

接待人员根据来宾身份、人数、性别等,预定招待所或宾馆等,安排好伙食标准、进餐方式、时间、地点,并根据抵达时间,派人派车迎接。

(三)接待中的具体事项要求

1.会场安排

对会见会谈会议场所、座位等事先精心安排,会务规模较大时应安装扩音系统,如有外宾,桌上应放置中外文座位卡。

如有合影,事先安排合影站位图,合影一般领导居正中,按礼宾次序,以领导右手为上,主客双方间隔排列。

2.住宿标准、用餐标准及审批权限


3.交通及车辆安排

对于需要公司派车进行接送的会务接待活动,需要提前递交用车申请,由行政部主管进行调配,车辆的选择可按照以下顺序。

对于经常性商务接待,由行政部调拨一般性公务车辆接送。对于重点业务往来单位和特殊客人由公司专门的迎宾车辆接送。如果需要接送的人员过多,则可以通过出租车公司租赁中巴车接送。

4.迎送安排

根据参会人员的意见,预定车、船、机票,派人派车将客人送至车站或机场。

五、会务接待工作总结

每次较大规模的会务接待工作完成后,接待负责人应撰写总结报告,总结经验教训,以便改进后续的工作。

会场服务策划方案

××公司会场服务策划方案

一、会场服务的目标

会场服务贯穿于会议从筹备到结束的整个过程,会场服务包括会场设置、材料组织与管理、后勤服务和安全保卫等。良好的会场服务有利于整个会务工作的顺利开展,有助于会务工作的协调,良好的会场工作也是对参会人员的一种尊重,有利于树立公司的良好形象。

二、会前准备

1.接到会议室使用通知后,首先明确会议议题和会议期间需要提供的服务项目,如会议室的使用时间,参会人数、参会单位、何人参加,有无会标和席位牌,需要话筒的个数,是否摆放电脑、投影仪等。

2.按照会场布置方案要求粘好会标和席位牌,张贴横幅等,保证整个会场的协调美观。

3.会场服务人员提前两小时按照要求布置好会场,摆放会议物资,如鲜花、矿泉水、托盘、笔、纸巾等,并且打开会场门窗透气。

4.会场服务人员预先检查会议室的桌椅、门窗、空调、电脑、投影仪、话筒等设施设备是否完好,如有问题需及时请维修人员或IT专员进行维修或调试。

5.根据参会人数,在茶杯中放置适量茶叶冲茶,打好开水以备会议期间使用。

6.提前15分钟打开空调,保证会场内温度适宜。

7.提前15分钟播放与会议主题相符的视频,任何妨碍参会人员的工作应立即停止,如清扫工作。

三、会议期间的服务工作

1.在会议室门口设置接待台,参会人员到来时服务人员上半身略微前倾对其进行问候,并将其引领至座位处。

2.在会议期间,工程部、安保部、信息技术部、保洁部等应派人员在各自的服务区域就位,会议服务人员必须将手机调成振动或关机。会议进行时,服务人员要留意会议进程,发现参会人员有需要时要立即上前询问。

3.参会人员陆续入座后,服务人员先在茶水间倒好茶水,用托盘将茶水托出,为参会人员送茶水。会议期间每隔20分钟(也可视情况而定)续水一次,在服务人员送水服务过程中,不要横穿投影仪,以免影响投影效果,另外,音响师要密切注意会议室的音响问题和视频追踪系统

4.会议中场休息时,服务人员及时补充和更换各种会议用品。

四、会议结束后的工作

1.会议结束时服务员应站在会议室门口,保持微笑,欢送参会人员离场。

2.参会人员全部离场后,服务人员立即检查会场是否有参会人员遗留物品,如有应及时联系会议负责人。检查会场设备设施的完好状况,并及时通知行政部。

3.服务人员清理会议室卫生,对可重复使用的会议物资进行清点并记录,将桌椅归位。

4.进行安全检查,关闭电器电源,关闭会议室,将钥匙交至行政部。

五、会场服务注意事项

1.会议服务人员仪表,保持个人卫生, 穿着统一服装。

2.会议开始前会场管理者应对会议服务人员进行礼仪培训。

3.会议服务人员听取会场管理员的调配,密切注意参会人员的需要,积极听取相关人员的意见和建议并记录。

4.会场服务人员对会务的具体内容进行保密,如会议议题涉及重要的政治或经济问题,在会议开始前,服务人员应与会议主办方签订保密协议。

会议主持策划方案

××物业公司20xx年年会主持策划方案

一、年会主题

××公司20xx年总结大会暨20xx年迎春晚会

二、年会时间

20xx年12月28日11am~9:30 pm

三、年会模块

全体员工游览休闲活动、公司20xx年总结大会、20xx年迎春晚会

四、年会主持职责分工

年会主持职责分工具体如下表所示。

行政会务管理方案:年会、例会、会务接待策、会场服务、会议主持

五、年会主持的具体要求

(一)对主持人的要求

1.良好的个人形象,端庄大方,男女主持人均需要化淡妆,穿着年会主持礼服。

2.具有清晰流畅的口头表达能力,掌握正确的口头表达技巧和呼吸节奏,全面了解年会的整个流程,并根据现场需求来处理主持中的重音、强调、停顿、连续等,从而形成自己的主持风格。

3.要具备良好的心理素质,机敏的控制现场的能力, 在主持现场主持人应围绕年会各模块应体现的内容控制现场,掌握各节目的进程和节奏。

4.年会是公司一年一度的,由全体员工参与的盛会,主持人应具有朴实无华的亲和力,坦率热情,能适时地调动会场气氛。

(二)对各模块主持稿编撰人的要求

1.与各模块的负责人联系,仔细阅读各模块活动方案,并向负责人详细了解各模块的实施流程及节目单,以便写稿的顺利进行。

2.各模块的稿件要围绕其模块主题有针对性的编写,注意各模块的语言要求,如在总结大会上的语言应体现出严肃、严谨,在全体员工游览休闲活动中的语言应体现出休闲、享受、积极向上、团结等,在迎春晚会的语言应体现出祥和、快乐和希望等。

3.稿件内容注意与模块主题衔接的同时,还应与社会热点、员工密切关注的问题、网络流行语等相衔接,以提升年会的品质。

4.在编写稿件时要将下一个节目的名称、内容(或规则)、表演者等进行详细说明,稿件编写时要注意其语言结构、逻辑顺序、过渡语句等,并注意称谓和人称的使用。

(三)对统稿人的要求

与整个年会负责人联系,仔细阅读整个年会的活动方案,并向负责人详细了解年会实施流程,以便通稿时能做到有的放矢。

(四)对审稿人的要求

1.了解年会实施流程,审查年会中各个节目与稿件内容的契合性,审查各个模块间稿件的过渡语言。

2.审查语言风格与各模块主题与公司倡导的企业文化的吻合度。

3.审查用词与表述方式,是否简洁流畅。审查语言的整体逻辑性是否明确,条理性是否清晰,各节目之间是否自然过渡。

(五)对审批人的要求

审批人应了解年会主题、年会时间、年会各模块内容等,对审稿人提交的主持稿签署审批意见。

六、年会主持的评估

行政部事务主管在年会开展后的五个工作日内提交年会主持报告,详细说明年会主持的流程,并分析年会主持中的优点和不足,并针对不足之处提出改善建议。年会主持报告经行政部经理审阅后由行政部存档。


原创声明:以上文章或文稿中文字或图片涉及版权等问题,如需转载请注明来源:友好会议服公司:www.ynyhhy.com

相关推荐
  • 海量会场资源

    直连会议酒店和多样化的特色场地!

  • 高效优质服务

    1对1专业会议经理全程跟进!

  • 一站式数字化

    会议活动更全面!更高效!

  • 省钱省力省心

    自己的执行团队更放心!更省钱!

  • 友好微信公众号

    扫码添加微信客服

    立即咨询 1
    场地咨询
    0871-63522811
    周一至周日:08:30-22:00
    返回顶部